搜索
联系方式:6146616
网站首页
企业概况
单位概况
管理团队
组织构架
所属单位
发展战略
重要荣誉
历史回顾
企业文化
企业愿景
企业精神
廉洁文化
风采展示
新闻中心
公司新闻
总局新闻
行业咨询
通知公告
新闻头条
党群工作
党建工作
纪律检查
职工之家
青年之声
信息公开
通知公告
媒体报道
INFOTMATION DISCLOSURE
通知公告
首页
▶媒体报道
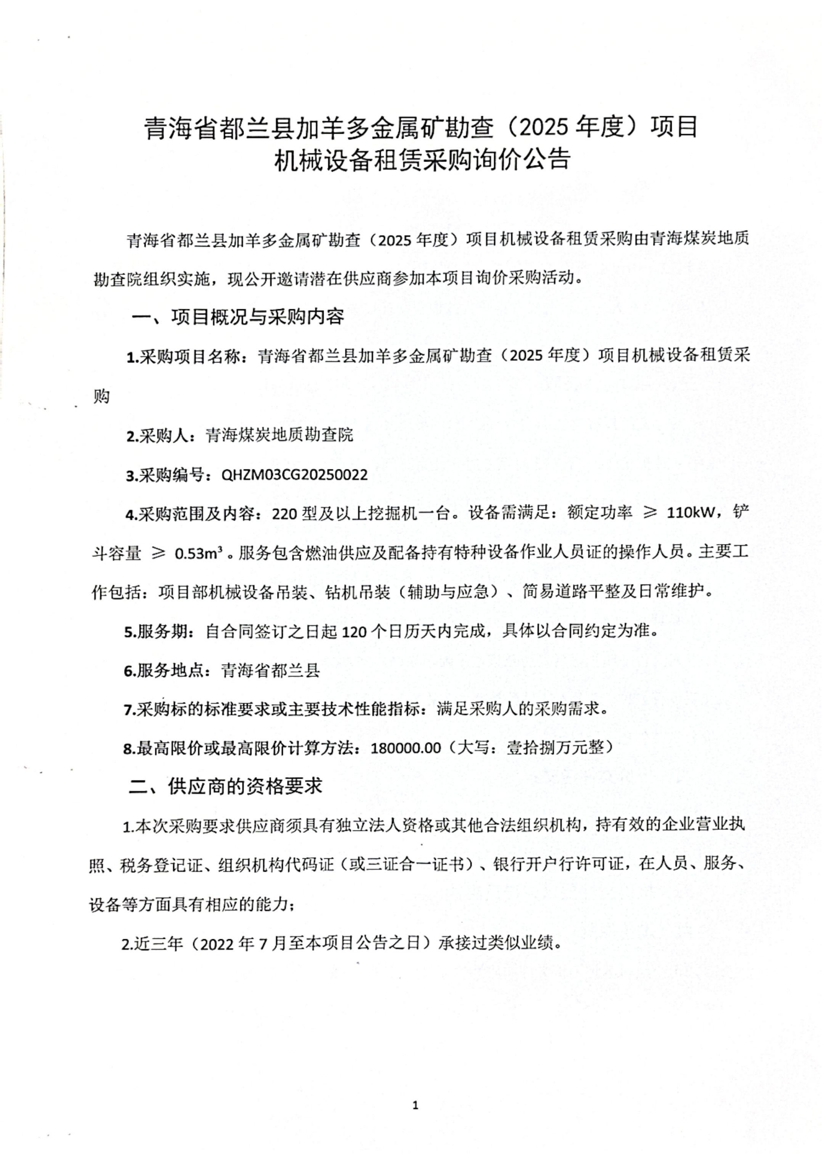
青海省都兰县加羊多金属矿勘查(2025年度)项目机械设备租赁采购询价公告
发布时间:2025-07-24 17:11:37
浏览:4898
上一篇:
青海中煤新疆煤田灭火治理工程剥离工程专业分包采购(二次)成交公示
下一篇:
青海省都兰县浜玛多金属矿详查(2025年度)项目机械设备租赁采…