搜索
联系方式:6146616
网站首页
企业概况
单位概况
管理团队
组织构架
所属单位
发展战略
重要荣誉
历史回顾
企业文化
企业愿景
企业精神
廉洁文化
风采展示
新闻中心
公司新闻
总局新闻
行业咨询
通知公告
新闻头条
党群工作
党建工作
纪律检查
职工之家
青年之声
信息公开
通知公告
媒体报道
INFOTMATION DISCLOSURE
通知公告
首页
▶媒体报道
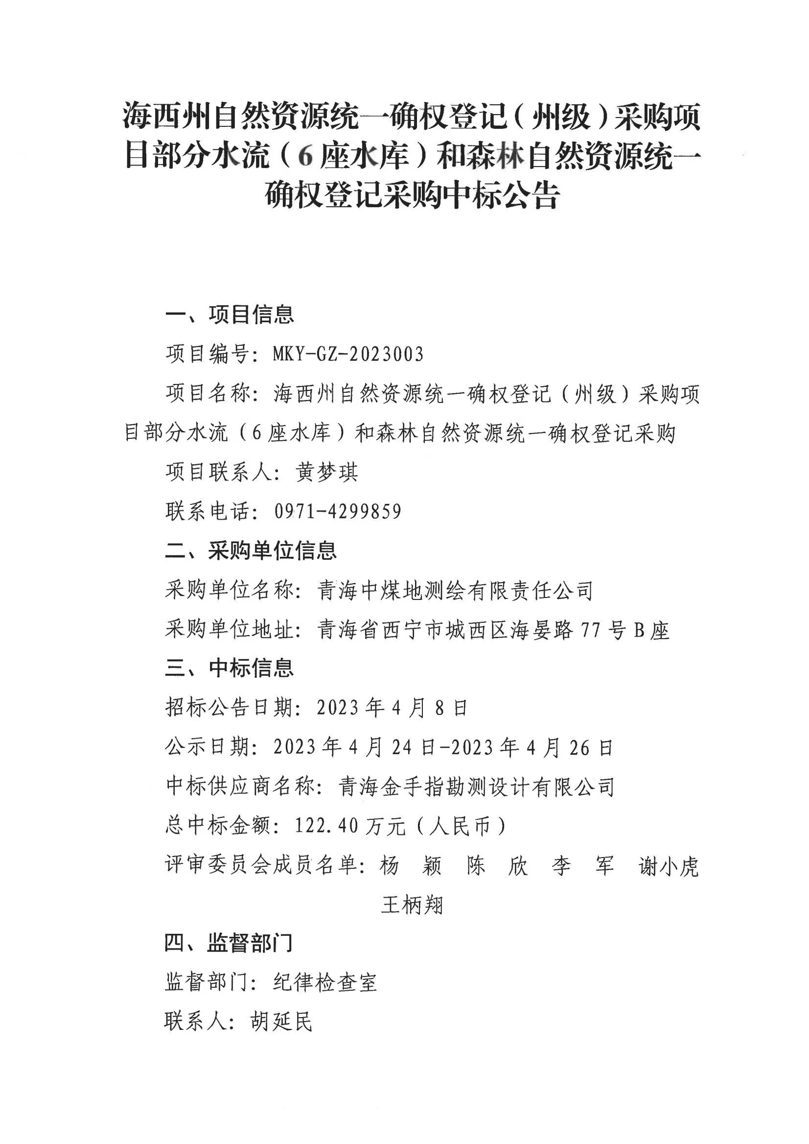
海西州自然资源统一确权登记(州级)采购项日部分水流(6座水库)和森林自然资源统一 确权登记采购中标公告
发布时间:2023-04-23 14:52:46
浏览:3620
上一篇:
囊谦县香达镇青土村希望小学泥石流灾害防治工程材料采购招标公告
下一篇:
2022年囊谦县毛庄乡滑坡灾害防治工程材料采购项目招标公告