新闻中心

NEWS CENTER

青海中煤获得2项青海省省级科技项目

发布时间:2025-04-03 11:23:03浏览:5325


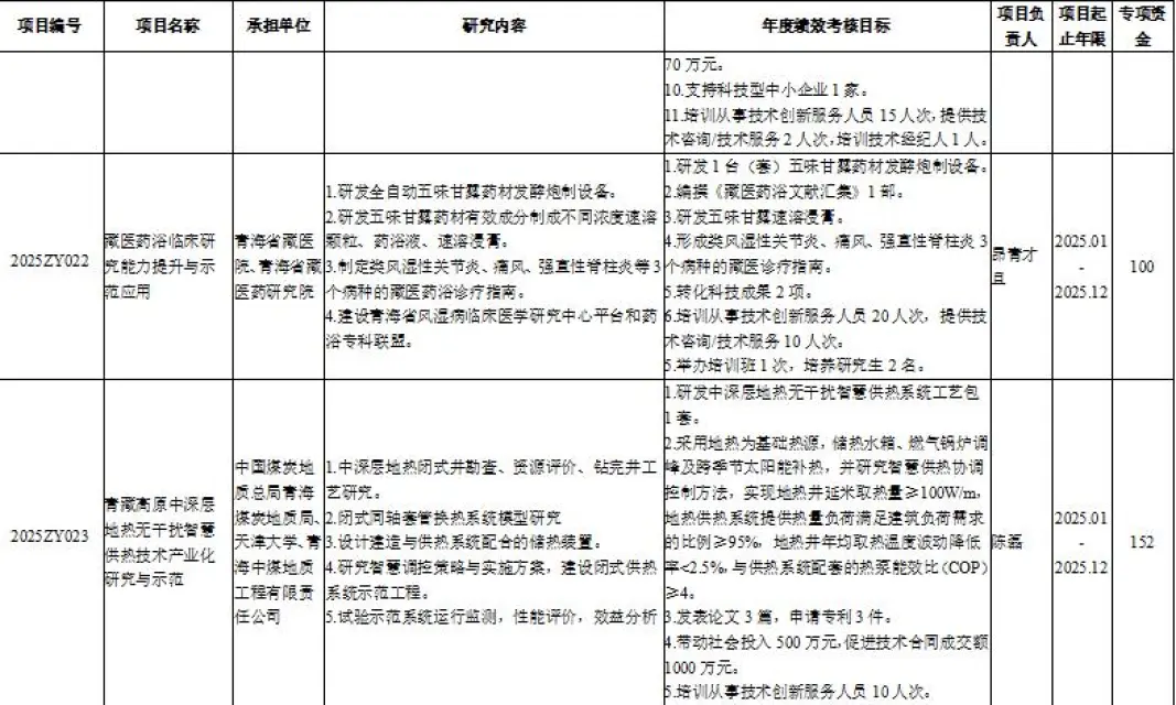
近日,青海省科学技术厅发布了2025年第一批新开科技计划项目名单,青海中煤获得重点研发与转化计划项目一项,获得中央引导地方科技发展资金专项一项,共获得财政经费支持352万元,实现青海省省级科技项目申报重大突破。

青藏高原中深层地热无干扰智慧供热技术产业化研究与示范项目,通过取热供热、太阳能补热调峰、高效储热装置等手段,引入运行参数智慧感知及多能耦合能流可控调配优化技术,可大幅度削减地热建筑清洁供能技术的投资成本。干热岩增压吸热发电一体化系统研究与示范项目,拟设计建设增压吸热发电一体化示范工程,为全国干热岩开发利用提供新模式。

近年来,青海中煤精心布局规划,每年召开专题工作会议部署年度科技创新工作,广泛动员各单位积极申报各平台科研项目,与高校及科研院所开展产学研用合作,通过举办专业技术培训班,召开科技成果交流会等不断提升地质科技创新能力与水平,加强科技平台建设,谋“新”重“质”,全力以赴探索地质新理论、新技术,为服务国家新一轮找矿战略行动和青海省地热产业发展贡献地质科技智慧和力量。



上一篇:田力到新疆项目检查指导工作 下一篇: 青海中煤在青海省两项科普讲解大赛中喜获佳绩